مکانیزاسیون فرآیند ثبت حواله فروش
توضیحات فرآیند
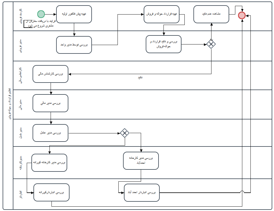
مدل BPMN در ProcessMaker برای فرم «ثبت حواله فروش» به شکل ذیل عمل میکند:
مدل BPMN فرآیند «مدیریت سفارش فروش» با Start Event از شخص کارمند فروش با عنوان «فرم تهیه پیش فاکتور اولیه» آغاز میشود.
پس از تکمیل فرم درخواست جهت بررسی اولیه به مدیرواحد ارسال و پس از بررسی مجدد به کارمند فروش جهت تهیه قرار حواله و فروش ارسال می گردد، پس از Task قرارداد و حواله فروش، یک Exclusive Gateway (XOR) جهت بررسی تائید و یا عدم تائید درخواست و توزیع مسیرهای مختلف قرار گرفته است. سپس درخواست مذکور به صورت سری به کارشناس مالی جهت تنظیم اطلاعات مالی قرارداد، مدیر مالی جهت تائید اطلاعات مالی و مدیرعامل جهت تائید نهایی ارسال می شود، مدیرعامل در این مسیر یک Exclusive Gateway (XOR) را که امکان تعیین آن به کارخانه های مختلف جهت بررسی مدیر کارخانه و انباردار را به کاربر می دهد، نهایتاً درخواست مذکور پس بررسی انباردار، به End Event ختم می شود.مدل فرآیند ثبت سفارش حواله فروش
قوانین کسب و کار فرآیند
Exclusive Gateway (XOR):
بلافاصله پس از ثبت پیش فاکتور قرار دارد و تنظیم آن، مسیر «نیاز به تأیید مدیر فروش» فعال میشود.
Exclusive Gateway (XOR):
در مرحله نهایی تصمیمگیری، شرط «نظر مدیر عامل و تعیین کارخانه مذکور)» را مدیرعامل بررسی میکند. اگر شرط برقرار باشد، فرآیند به سمت «بررسی مدیرکارخانه» میرود.
طراحی فرم ثبت سفارش حواله فروش
فرم «پیش فاکتور فروش کالا» در Process Maker به صورت یک فرم چندبخشی (Multi-section) طراحی شده است. بخش اول شامل فیلدهای «شماره پیش فاکتور» (خودکار یا دستی)، «تاریخ صدور» (DatePicker شمسی با مقدار پیشفرض تاریخ روز) و مشخصات فروشنده (شماره ثبت/ملی، تلفن، نام شرکت، کد پستی) است. بخش مشخصات خریدار دارای فیلدهای «نام مشتری»، «کد مشتری» (که با جستجو در پایگاه داده تکمیل میشود)، «شماره ملی/ثبت»، «تلفن» و «آدرس» میباشد. بخش «مشخصات کالا» از یک Repeating Grid با ستونهای «کد کالا»، «شرح کالا»، «تعداد»، «قیمت واحد»، «قیمت واحد با مالیات»، «جمع کل»، «جمع مالیات» و «جمع کل با مالیات» تشکیل شده که محاسبات خودکار (قیمت کل = تعداد * قیمت واحد، مالیات = ۹% یا مقدار تعریف شده) با جاوااسکریپت در سمت کاربر انجام میشود. بخش «شرایط و نحوه فروش» شامل چکباکسهای گروهی (۵۰% نقدی، غیرنقدی، رسمی، غیررسمی) با قابلیت انتخاب چندگانه است. بخش «صادر کننده پیش فاکتور» یک فیلد متنی یا Dropdown برای نام شخص صادرکننده میباشد. بخش «شرایط بسته بندی» شامل گزینههای «کارتن»، «یونولیت»، «نایلون» و «توضیحات شرایط فروش» به صورت TextArea است. همچنین اعدادی مانند ۱ تا ۵ در انتها احتمالاً مربوط به اولویت بستهبندی یا گزینههای از پیش تعریف شده میباشد. تمام فیلدها دارای اعتبارسنجی سمت کلاینت (مانند اجباری بودن کد مشتری، مثبت بودن تعداد) و ذخیرهسازی نهایی به صورت JSON در دیتابیس هستند.
فرآیندهای بیشتر
اتوماسیون فراگستر
رضایتمندی برخی از مشتریان فراگستر
شرکت فراگستر
تماس با فراگستر
تهران، خیابان مطهری،خیابان کوه نور، خیابان سمنانی (هفتم) – پلاک 11
تلفن: 42623-021
فکس: 88172998-021
info@faragostar.net
کدپستی: 1587695611
درباره فراگستر
شرکت فراگستر که در سال 1380 بصورت سهامی خاص تاسیس گردید، با بیش از دو دهه فعالیت مستمر و پویا، هماکنون در زمره شرکتهای برتر ارائه دهنده نرمافزار اتوماسیون اداری و مدیریت فرآیندها در کشور شناخته میشود. ما شرکتی دانش بنیان، دارای رتبه یک شورایعالی انفورماتیک و همچنین تندیس طلایی رعایت حقوق مصرف کنندگان در طی 5 سال متوالی هستیم. در کارنامه فراگستر اجرای پروژههای موفق با سازمانها و نهادهای بزرگی مانند بانک ملی ایران، ایرانسل، دیوان عدالت اداری و … وجود دارد. در حال حاضر بیش از 3000 سازمان با گستردگی بیش از یک میلیون کاربر با نرمافزار فراگستر، بهرهوری تیمشان را افزایش دادهاند.




