مکانیزاسیون فرآیند درخواست جذب و استخدام
توضیحات فرآیند
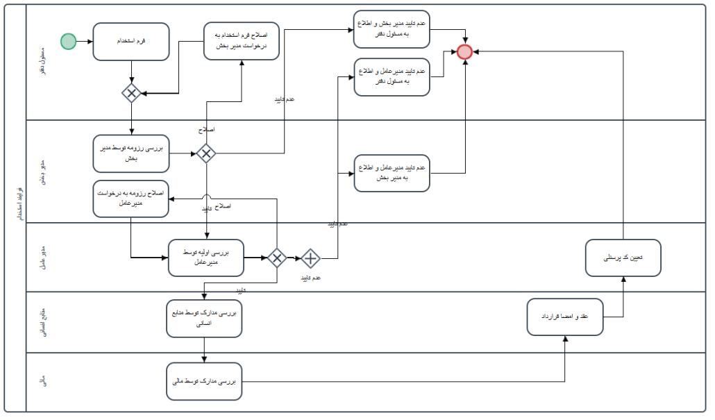
مدل فرآیند «درخواست جذب و استخدام» با استاندارد BPMN 2.0 در نرمافزار Process Maker پیادهسازی شده و به شکل ذیل عمل میکند:
- فرآیند بر اساس Laneها و Poolها طراحی شده تا هر واحد سازمانی (مثل مسئول دفتر، مدیر بخش، مدیرعامل، واحد منابع انسانی و مالی) نقش و وظایف مشخصی داشته باشد.
- جریان کار با یک Start Event آغاز میشود و دادههای اولیه از طریق «فرم استخدام» وارد Data Model فرآیند میگردد.
- در هر مرحله، یک User Task برای بررسی یا تأیید ایجاد میشود؛ در صورت نیاز به اصلاح، با استفاده از Gatewayها (Exclusive Gateway) مسیر به سمت فعالیت اصلاح فرم برمیگردد.
- در گام مدیرعامل، در صورت عدم تائید درخواست، با استفاده از Parallel Gateway، درخواست به صورت موازی به مدیربخش و شخص مسئول دفتر، اطلاع رسانی می گردد.
- پس از تأیید نهایی، دادهها به واحد منابع انسانی منتقل میشود، قرارداد ثبت میشود و جریان به سمت تعیین کد پرسنلی پیش میرود.
- فرآیند در پایان با End Event بسته میشود و همه مسیرها چه موفق، چه رد یا عدم تأیید به این نقطه ختم میشوند.
مدل فرآیند جذب و استخدام
قوانین کسب و کار فرآیند
Gatewayبررسی رزومه توسط مدیر بخش (XOR)
در این Gateway تصمیم گرفته میشود که رزومه از نظر مدیر بخش قابل قبول است یا خیر.
قواعد کسبوکار:
- اگر رزومه کامل و مطابق نیاز بخش باشد → مسیر «تأیید» فعال میشود و بررسی به مدیرعامل منتقل میگردد.
- اگر رزومه ناقص یا نامناسب باشد → مسیر «اصلاح» فعال شده و فرم به مسئول فنی بازگردانده میشود.
Gateway بررسی اولیه توسط مدیرعامل (XOR)
این گیتوی وضعیت تأیید یا رد درخواست را مدیریت میکند.
قواعد کسبوکار:
- اگر مدیرعامل تأیید کند → مسیر «تأیید» فعال شده و پرونده برای بررسی مدارک به منابع انسانی ارسال میگردد.
- اگر مدیرعامل عدم تأیید بدهد → مسیر «عدم تأیید» فعال میشود و اطلاعرسانی به مدیر بخش و مسئول فنی انجام میشود و فرآیند به پایان میرسد.
Gateway بررسی مدارک توسط منابع انسانی (XOR)
قواعد کسبوکار:
- اگر مدارک کامل باشد → مسیر «قبول» فعال میشود و کار به واحد مالی جهت بررسی نهایی منتقل میشود.
- اگر مدارک ناقص باشد → مسیر «رد» یا «نیاز به اصلاح» فعال شده و پیام اصلاح به متقاضی یا بخش مربوطه ارسال میگردد.
Gateway بررسی مدارک توسط مالی (XOR)
قواعد کسبوکار:
- اگر مدارک و شرایط مالی مطابق ضوابط باشد → مسیر «تأیید» فعال میشود و قرارداد صادر و امضا میگردد.
- اگر مغایرت وجود داشته باشد → مسیر «عدم تأیید» فعال میشود و فرآیند با اعلام نتیجه به واحد منابع انسانی بسته میشود.
Gateway پس از امضای قرارداد (XOR)
در این مرحله تعیین میشود که آیا مجوز تعیین کد پرسنلی صادر شده است یا خیر.
قواعد کسبوکار:
- اگر قرارداد نهایی شده باشد → مسیر «تعیین کد پرسنلی» فعال میشود.
- در صورت هرگونه نقص یا توقف در روند → مسیر «پایان» فعال میشود.
طراحی فرم جذب و استخدام
در این فرم «فرآیند درخواست جذب و استخدام» در Process Maker از مجموعه کامپوننتها مثل PersianDatePicker (برای فیلدهای تاریخ)، Textbox (برای فیلدهای متنی مثل نام/نام خانوادگی)، Dropdown (انتخابهای کنترلشده مثل وضعیتها/گزینهها)، و TextArea (برای توضیحات و متنهای طولانی) استفاده شده است. برای جلوگیری از ثبت اطلاعات ناقص، روی فیلدها Validationهایی مانند اجباری بودن، محدودیت طول/فرمت و اعتبارسنجی عددی/متنی تعریف شده و همچنین برای برخی فیلدها Default Value تعیین شده تا رفتار فرم استاندارد و قابلپیشبینی باشد. علاوه بر آن، Placeholder برای راهنمایی کاربر در زمان ورود دادهها ست شده و باعث کاهش خطای کاربر در تکمیل فرم میشود. در بخش UI، استایلدهی به کمک CSS و با هدف بازسازی ظاهر فرم، با کدهای jQuery (برای کنترل کلاسها، همسانسازی استایل کامپوننتها، و اعمال رفتارهای ظاهری/تعاملات) انجام شده است. همچنین ساختار فرم به شکل قابلگسترش طراحی شده تا فیلدها و لیبلها بهصورت منظم و همراستا نمایش داده شوند و کاربر تجربه یکپارچهتری داشته باشد.




